华南理工大学2026考研初试自命题科目调整
2025/5/23 16:01:19
来源: 网络
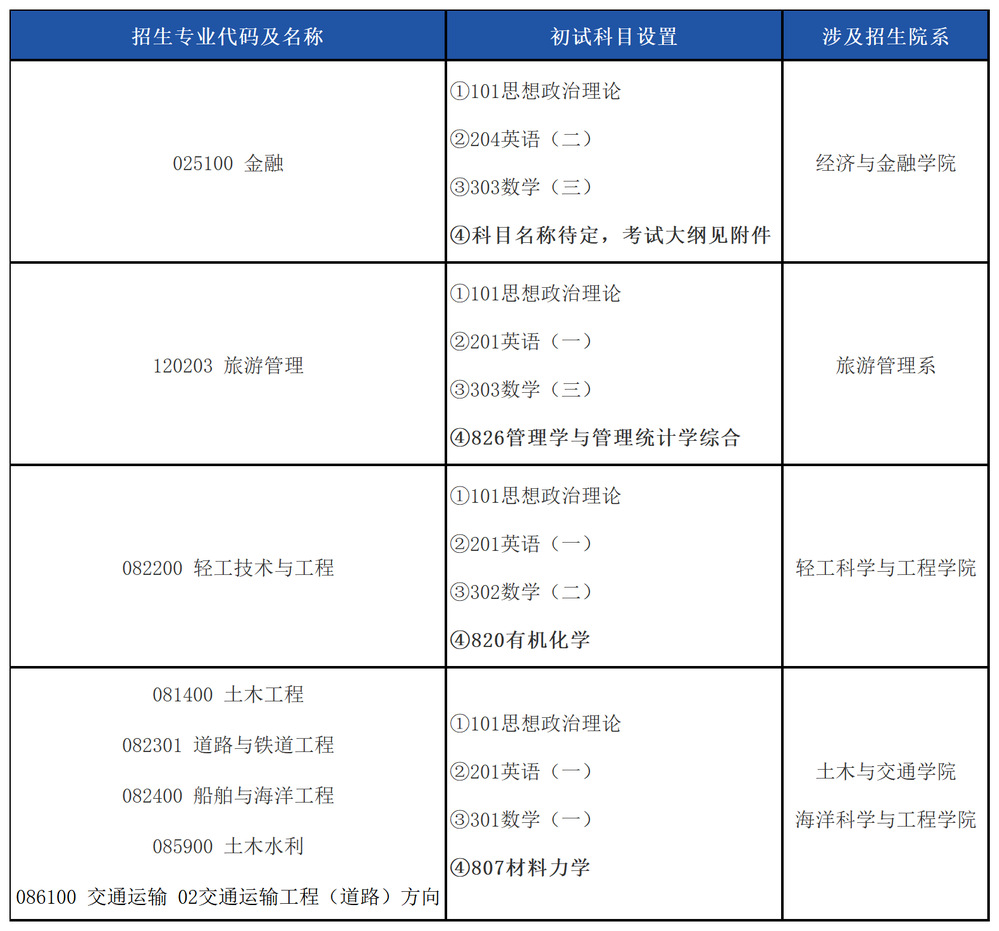
近期,华南理工大学公布2026年硕士研究生入学考试初试自命题科目的调整,具体2026考研各专业考试科目、考研复习书目,海天考研暑期集训营的老师帮同学们汇总如下!

附件:(详见:https://yz.scut.edu.cn/2025/0515/c30674a591206/page.htm)
1.025100金融专业自命题考试大纲
2.826管理学与管理统计学综合考试大纲
3.820有机化学考试大纲
4.807材料力学考试大纲
基础不好或者想二战考研的同学可以考虑报班学习,怕不适应老师讲课节奏的,可以先先试听海天考研导学课程再报班。2026考研各题型思路、技巧讲解!真的别错过,提分是关键!想要逆袭985的同学不妨来了解一下~可以咨询【海天考研】了解更多▶2026考研特训营相关课程详情~现在报名,还有优惠福利,领大额优惠券噢!
2025考研人数达388w,考研热度依旧火热!如何备战2026考研?哪个考研专业适合自己?在职考生如何备考?考研知识点繁多,择校困难大,和海天考研咨询老师聊一聊。网课面授多项选,专业辅导1对1,全年集训随时学!

热门推荐




