齐齐哈尔医学院2025考研第三批调剂公告
2025考研调剂抓紧时间,齐齐哈尔医学院公布2025年硕士研究生招生第三批调剂公告,具体2025考研调剂专业、考研调剂名额、考研调剂系统开放时间、2025考研调剂安排等,和海天考研复试直通班指导老师一起看看吧!
一、基本条件
1.符合《齐齐哈尔医学院2025年硕士研究生招生简章》(https://www.qmu.edu.cn/2024/1001/c345a185296/page.htm)规定的报考条件。
2.初试成绩符合第一志愿报考专业的A区全国初试成绩基本要求。
3.调入专业与第一志愿报考专业相同或相近。
4.第一志愿初试科目与调入专业初试科目相同或相近,其中初试全国统一命题科目应与调入专业全国统一命题科目相同。
5.满足教育部规定的其他调剂要求。
二、调剂时间
4月21日0-17时。届时考生可登陆调剂系统,查询接收调剂的专业、缺额信息及调剂相关要求,并申请调剂我校。我校调剂志愿锁定时间为36小时,锁定时间到达后,考生可继续填报其他志愿。
三、复试科目
调剂考生可在我校《关于公布齐齐哈尔医学院2025年硕士研究生招生考试复试笔试及加试科目的通知》(详见我校研究生院网站https://yjs.qmu.edu.cn/2025/0225/c3971a189810/page.htm)查询申请调入专业所对应的复试科目。
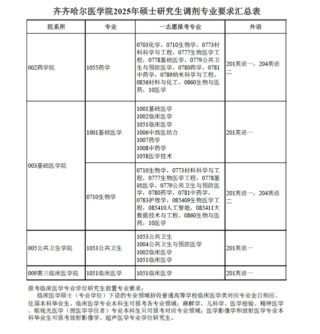
四、调剂专业


基础不好或者想二战考研的同学可以考虑报班学习,怕不适应老师讲课节奏的,可以先先试听海天考研导学课程再报班。2026考研各题型思路、技巧讲解!真的别错过,提分是关键!想要逆袭985的同学不妨来了解一下~可以咨询【海天考研】了解更多▶2026考研特训营相关课程详情~现在报名,还有优惠福利,领大额优惠券噢!





