湖南工业大学2025年研究生调剂信息
4月8日起2025考研调剂系统即将开通,湖南工业大学已公布2025年硕士研究生招生考试调剂公告,具体2025考研调剂专业、考研调剂名额、考研调剂系统开放时间、2025考研调剂安排等,和海天考研复试直通班指导老师一起看看吧!
1.校调剂系统开放时间与“2025年全国硕士生招生复试调剂服务系统”开放时间保持一致,为2025年4月8日,具体开放时间以研招网“调剂服务系统”开通时间为准。具体调剂专业、要求见各学院复试工作方案。https://yjsy.hut.edu.cn/info/1027/9331.htm
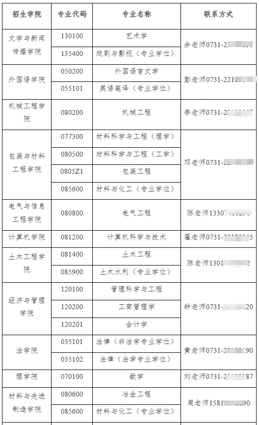
2、接收调剂的学科专业


拟接收士兵计划调剂考生1名,仅接受理工科士兵计划调剂。
3、调剂的基本程序
(1)调剂系统开通后,我校将根据一志愿生源缺额情况在中国研究生招生信息网全国硕士研究生招生调剂服务系统发布调剂信息公告。每次开放调剂系统持续时间不低于12个小时。报考我校的调剂考生调剂志愿锁定时间为24小时。
(2)考生在规定的时间内登录中国研究生招生信息网调剂系统提交调剂志愿。
(3)考生填报志愿后,研究生院将根据各学院提交的拟同意参加复试的考生名单及考生本人的填报志愿,审核后在网上发送“复试通知”,各学院通过电话、短信等方式逐一联系考生确认。考生须及时查看并在学院规定的时间内接受“复试通知”,否则视为自动放弃。
(4)调剂生复试后,研究生院将根据学院上报的复试及录取结果上报学校研究生招生工作领导小组审定,审核通过后,在调剂系统里给学生发送拟录取通知。被“拟录取”的考生须在12小时内登录调剂系统接受拟录取通知,否则视为自动放弃。
(5)省级教育招生考试机构进行终审,如不符合政策,将取消录取。
调剂详情:https://yjsy.hut.edu.cn/info/1027/9401.htm
▶更多往年国家线:点击查看
大家及时关注各院校考研复试安排,海天考研网也持续更新!初试只是敲门砖,复试才是决定你上岸的关键因素!2025海天考研复试辅导班,帮助同学们进行考研复试技巧点拨、英语听力辅导、复试调剂等,提前了解提前备考,上岸更有把握!

2025考研人数达388w,考研热度依旧火热!如何备战2026考研?哪个考研专业适合自己?在职考生如何备考?考研知识点繁多,择校困难大,和海天考研咨询老师聊一聊。网课面授多项选,专业辅导1对1,全年集训随时学!




