江西财经大学金融学院2025考研招生专业目录
在大家都在“逆向考研”的时候,我们进行院校选择时,要着重去关注到院校的研究生报录比。招生人数、往年录取人数都是是衡量考研专业报考难度的重要指标,海天考研梦想集训营老师为大家整理汇总了江西财经大学金融学院2025考研研究生招生专业目录如下,助力2025考研生择校择专业,具体各学院专业情况如下:
学术型硕士研究生招生目录
020204金融学
研究方向:
01货币银行理论与政策
02国际金融理论与实务
03证券投资理论与实务
04公司金融理论与政策
05金融工程与风险管理
06数字金融理论与实践
07绿色金融理论与政策
考试科目:
①101思想政治理论
②201英语一
③303数学三
④802经济学基础
参考书目:
《西方经济学》编写组:马工程《西方经济学》(第二版),高等教育出版社、人民出版社,2019年第2版。
专业学位硕士研究生招生目录
025100金融硕士
研究方向:
01票据经营管理
02科技金融
03私募金融
04金融机构管理
05财富管理
06绿色金融
07信用管理
考试科目:
①101思想政治理论
②204英语二
③396经济类综合能力
④431金融学综合
参考书目:
①黄达、张杰:《金融学》(精编版第五版),中国人民大学出版社2020年版;
②斯蒂芬A﹒罗斯:《公司理财》,机械工业出版社2020年版。
025100金融硕士(金融科技方向)
研究方向:
01智能投顾
02智能风控
03监管科技
04 ESG金融
考试科目:
①101思想政治理论
②204英语二
③396经济类综合能力
④431金融学综合
参考书目:
①黄达、张杰,《金融学》(精编版第5版),中国人民大学出版社2020年版;
②王英英,《Python 3.8:从入门到精通》,清华大学出版社2020年版
025500保险硕士
研究方向:
01保险经营管理
02保险精算
03保险资金运用
考试科目:
①101思想政治理论
②204英语二
③396经济类综合能力
④435保险专业基础
参考书目:
①黄达、张杰,《金融学》(精编第五版),,中国人民大学出版社2020年版;
②孙祁祥,《保险学》(第七版),北京大学出版社2021年版;
③《保险理论与实务精讲精练》,胡少勇主编,机械工业出版社2016年版。
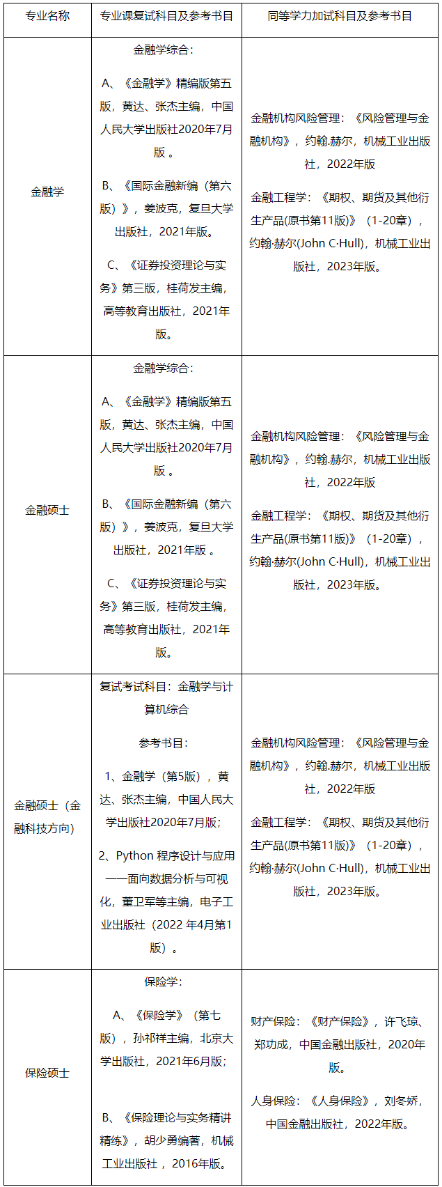
2025年硕士研究生入学考试复试参考书目

特别注意:金融学院2025年硕士研究生招生专业、参考书目最终以学校的招生简章为准。
数据详见:http://finance.jxufe.edu.cn/news-show-5179.html
以上就是“江西财经大学金融学院2025年考研招生专业目录”的相关内容,光专注考研择校不行,也要注重考点的复习。如果同学们有任何关于考研备考和辅导课程相关问题,可随时咨询在线咨询老师,海天考研辅导老师为同学们发布及时有效的考研干货备考资料和考研讯息,可继续关注海天考研网。





