广东海洋大学2019硕士研究生招生简章
一、学校简介
广东海洋大学是广东省人民政府和国家海洋局共建的省属重点建设大学,是一所以海洋和水产为特色、多学科协调发展的综合性大学,是教育部本科教学水平评估优秀院校,是硕士研究生推免资格高校,具有“学士、硕士、博士”完整学位授权体系的大学,2015年入选广东省高水平大学建设范围。
学校的前身是创建于1935年的广东省立高级水产职业学校,她是广东现代海洋水产教育的发端。1997年湛江水产学院和湛江农业专科学校合并组建湛江海洋大学。2001年湛江气象学校并入湛江海洋大学。2005年更名为广东海洋大学。
二、报考须知
(一)招生类别
按照教育部规定,我校2019年招生分为全日制和非全日制研究生两种培养方式。考生须在报考时选择全日制或非全日制培养方式。在职人员报考应经单位同意并选报非全日制研究生。全日制(含学术型和专业学位型)硕士研究生学制为3年;非全日制研究生修业年限为3-5年。
(二)招生人数
我校2019年有9个一级学科硕士点,5个硕士专业学位类别(共14个领域),拟面向全国招收全日制硕士研究生约300人,非全日制研究生约80人,实际招生人数以国家下达文件为准。各学科(领域)实际招生数将视生源和学科(领域)情况作适当调整。
我校接收获得推免资格的应届本科生报读,详情请留意《广东海洋大学2019年接收推荐免试攻读硕士学位研究生章程》或直接与研招办联系。
(三)报考条件
报名参加全国硕士研究生招生考试的人员,须符合下列条件:
1.中华人民共和国公民。
2.拥护中国共产党的领导,品德良好,遵纪守法。
3.身体健康状况符合国家和招生单位规定的体检要求。
4.考生学业水平必须符合下列条件之一:
(1)国家承认学历的应届本科毕业生(含普通高校、成人高校、普通高校举办的成人高等学历教育应届本科毕业生)及自学考试和网络教育届时可毕业本科生,录取当年9月1日前须取得国家承认的本科毕业证书;
(2)具有国家承认的大学本科毕业学历的人员;
(3)获得国家承认的高职高专毕业学历后满2年(从毕业后到录取当年9月1日,下同)或2年以上的,以及国家承认学历的本科结业生,符合招生单位根据本单位的培养目标对考生提出的具体学业要求的人员,按本科毕业生同等学力身份报考;
(4)已获硕士、博士学位的人员,在校研究生报考须在报名前征得所在培养单位同意。
5.报名参加法律(非法学)专业学位硕士研究生招生考试的人员,须符合下列条件:
(1)符合第4条中的各项要求;
(2)报考前所学专业为非法学专业(普通高等学校本科专业目录法学门类中的法学类专业[代码为0301]毕业生、专科层次法学类毕业生和自学考试形式的法学类毕业生等不得报考)。
6.报名参加法律(法学)专业学位硕士研究生招生考试的人员,须符合下列条件:
(1)符合第4条中的各项要求;
(2)报考前所学专业为法学专业(仅普通高等学校本科专业目录法学门类中的法学类专业[代码为0301]毕业生、专科层次法学类毕业生和自学考试形式的法学类毕业生等可以报考)。
(四)报名时间、地点及事项
1.报名:采取全国统一的网上报名和现场照相、交费和确认相结合的报名方式。
网上报名日期:2018年10月10日-31日 (以教育部公布为准)。考生登录“中国研究生招生信息网”浏览报考须知,按教育部、省级教育招生考试管理机构、报考点以及报考招生单位的网上公告要求报名,凡不按要求报名、网报信息误填、错填或填报虚假信息而造成不能考试或录取的,后果由考生本人承担。在报名期间,考生可自行修改网报信息。
报名期间将对考生学历(学籍)信息进行网上校验,并在考生提交报名信息三天内反馈校验结果。考生可随时上网查看学历(学籍)校验结果。考生也可在报名前或报名期间自行登录“中国高等教育学生信息网”查询本人学历(学籍)信息。未通过网上学历(学籍)校验的考生,在现场确认时应提供学历(学籍)认证报告。
报考点现场确认时间:具体时间由各省级教育招生考试机构公布,请考生及时关注各省级教育招生考试管理机构发布的公告。现场确认程序:
(1)考生到报考点指定的地方进行现场确认。
(2)考生提交本人第二代居民身份证、学历证书(普通高校、成人高校、普通高校举办的成人高校学历教育应届本科毕业生持学生证)和网上报名编号,由报考点工作人员进行核对。
在2019年9月1日前可取得国家承认本科毕业证书的自学考试和网络教育本科生,须凭颁发毕业证书的省级高等教育自学考试办公室或网络教育高校出具的相关证明方可办理网上报名现场确认手续。未通过网上学历(学籍)校验的考生,在现场确认时应提供学历(学籍)认证报告。
所有考生均要对本人网上报名信息进行认真核对并确认。经考生确认的报名信息在考试、复试及录取阶段一律不作修改,因考生填写错误引起的一切后果由其自行承担。
(3)考生按规定缴纳报考费。
(4)考生按报考点规定配合采集本人图像等相关电子信息。
2.资格审查:我校根据教育部规定,对报考我校考生信息和现场确认材料进行全面审查以确定考试资格。考生填报的信息与报考条件不符的,不准考试。网上学历(学籍)校验未通过的考生,应在我校规定时间内提供权威机构出具的认证报告,否则不准参加考试。
3.打印准考证:考生在规定的时间内可凭网报用户名和密码登陆“研招网”下载打印《准考证》。《准考证》使用A4幅面白纸打印,正反两面在使用期间不得涂改。
4.考试时间、地点: 考试时间(以教育部公布为准),考生的具体考试地点由报考点安排。
5.有关2019年硕士研究生招生管理规定更详细信息请阅读教育部文件《2019年全国硕士研究生招生工作管理规定》和《教育部办公厅关于统筹全日制和非全日制研究生管理工作的通知》(教研厅〔2016〕2号)。
6.我校招生最新信息将及时在我校网站公布,请考生及时关注广东海洋大学研究生招生信息。如国家或学校政策变化,需对相关事项作调整的,以最新公布为准。
(五)单位信息及联系办法
单位代码:10566
单位名称:广东海洋大学
联系部门:广东海洋大学研究生处研招办
通讯地址:广东省湛江市麻章区海大路1号
邮码:524088
电话(传真):0759-2396185
联系人: 赵老师
电子信箱:gdouyjs@163.com
三、收费标准和奖助政策
(一)收费标准
我校硕士研究生学费标准:学术型、专业学位型全日制硕士研究生每生均为6000元/学年(不含艺术硕士、法律硕士和风景园林硕士),非全日制硕士研究生学费标准:工程硕士、农业硕士专业学位研究生8000元/学年,按学制三年计收。艺术硕士全日制16000元/学年。法律硕士全日制10000元/学年,非全日制12000元/学年。风景园林硕士全日制8000元/学年、非全日制10000元/学年。住宿费约1300-1700元/学年,实际收取金额以政府主管部门最新核准价为准。
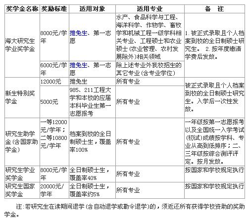
(二)奖助政策
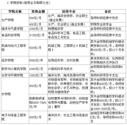
为了吸引更多优秀本科毕业生报考我校全日制硕士研究生,学校特设“海大研究生学业奖学金”和“新生特别奖学金”,并大幅提高助学金资助额度,相关招生学院也出台资助政策,大幅度提高第一志愿报考全日制硕士研究生的奖励力度,具体资助政策如下:
1.学校奖助金


3.勤工俭学、社会资助和助学贷款
(1)研究生“三助一辅”岗位津贴:800-1000元/生·月。学校每学年提供助管、助研、助教和辅导员助理岗位,基本满足研究生需求;与湛江市委组织部合作每年选派研究生到湛江市相关单位部门挂职锻炼,学校和挂职单位均发给足额补助。
(2)社会奖学金:3000-10000元/生·年。目前学校设立的社会奖学金分别有中水奖学金、大北农奖学金、大华农奖学金、雅琪奖学金等,主要覆盖海洋、水产、食品、农学、管理类专业研究生,原则上不重复奖励。
(3)国家助学贷款:学校协助家庭经济困难学生向银行申请国家助学贷款。




