华南理工大学MBA2019招生简章,提前面试政策取消!
作为华南地区最早开办MBA和EMBA项目的院校,华工MBA教育多年来致力于服务企业,以本土企业需求为目标不断深化教学改革。同时,积极开拓全球视野,持续推进国际化合作项目,于2012年获得国际AMBA认证,2015年通过AMBA再认证,2016年获评“2016中国最具价值50MBA”。
项目使命:扎根华南实践,放眼全球商务,融汇管理创新,培育工商精英
项目愿景:成为植根于华南地区、放眼全球的企业家摇篮
一、2019MBA招生政策
1.2019MBA不采用提前面试政策,所有考生初试成绩达到国家A线,均须参加入学复试,分别按全日制和非全日制招生名额根据考生录取总成绩从高到底排序择优录取;
2.因教育部2019年相关政策还未颁布,以上招生政策若与教育部2019年的招生文件不一致,均按教育部相关文件执行;
3.各方向招生名额待定,以学校招生工作办公室公布的为准。
二、项目特色
扎根华南,聚焦实践
华工人分布于珠三角经济的每一个角落,成为各行业的先行者与坚守者。华南理工大学MBA项目在此基础上拥有的实践基因无可比拟。每年超过100个企业案例被应用于华工MBA的课堂教学。华工MBA企业咨询诊断课程至今已组织近400名MBA学员、60名资深教授及行业专家为华南本土近40家合作企业解决经营难题。让MBA教育与本土企业实践充分契合,是华工MBA的最大使命。
名师视野,前沿思维
超过150位拥有丰富企业管理实战经验的国内外知名学者和企业导师组成实力雄厚的师资队伍,其中教授64人,副教授44人,在职且享受国家政府特殊津贴专家4人,企业专家超过50人。华工MBA引进企业高管、资深行业专家担任学院讲席教授、校外导师、辅讲老师,每年超过50个校外专家参与课堂教学,保证课程的系统性、实务性、前瞻性并重。
学科互通,资源共享
华工MBA与华工MPAcc(会计硕士专业学位)、ME(工程硕士)充分实现了学科间的课程互通及平台共享。管理与工科交融的培养环境,为学生提供了更多元化的创新氛围及多角度的思维方式。每学期提供超过20门跨学科优质共享课程,让MBA学员的视野突破学科界限,打造复合型高素质人才。
技术创新,产学研互动
依托华南理工大学强大的科研及技术开发实力,华工MBA将科研精神及技术的有效转化注入MBA教育中,利用产学研的有机结合推动行业的进步及企业的提高,实现华南实业界与校内各领域研究成果、最新研究项目的即时互动。2009年以来,学校累计获得专利奖数量居全国高校第一。“十二五”以来,学校签订技术委托开发项目超过10000项,总经费超过30亿元,为企业解决了超过10000个技术难题。
精英校友,高端平台
每一年,来自各行业的企业家、高级管理者、创业新秀、职场新星来到华工MBA,归零,再出发。目前,超过5000位遍布各行各业的海内外精英校友,汇成了多元化的校友网络。
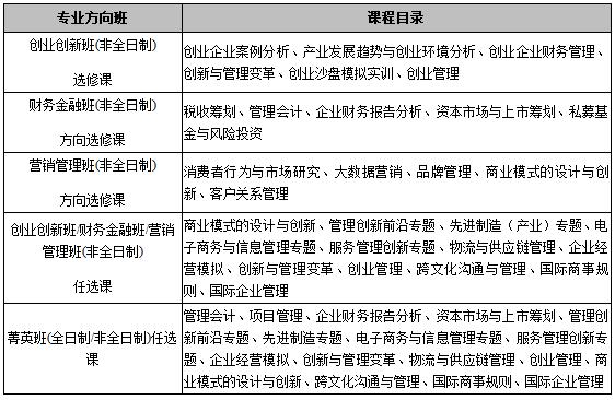
三、课程设置
华工MBA课程基于本专业师资优势及学科特色,融合本土企业的实践需求和国际化管理发展的趋势,开设创业创新方向班(非全日制)、财务金融方向班(非全日制)、营销管理方向班(非全日制)、菁英班(全日制国际班/非全日制)等多个方向班级。
基础模块:商务英语、管理经济学、中国特色社会主义市场经济理论与实践
核心模块:财务会计、财务管理、组织行为学、数据、模型与决策、营销管理、管理沟通、人力资源管理、企业战略管理、运营管理、商业伦理与企业家精神
整合模块:企业现场咨询与诊断、拓展训练及10次讲座

注:2019MBA分班及课程设置以当年培养方案为准;非全日制班各方向分班以新生入学分班意向为准,确认分班后不做调整。
四、报考须知
1.报考条件
(符合下列条件之一者均可报考,工龄计算截止至2019年9月1日)
(1)大学本科毕业后有3年或3年以上工作经验的人员(2016年9月1日前获得毕业证书);
(2)获得国家承认的高职高专学历后,有5年或5年以上工作经验,达到与大学本科毕业生同等学力的人员(2014年9月1日前获得毕业证书);
(3)已获硕士学位或博士学位并有2年或2年以上工作经验的人员(2017年9月1日前获得学位证书)。
2.招生类型与学制

特别说明:
(1)非全日制班考生录取时须与单位及学校签订三方协议;
(2)录取后不再做任何项目调整。
3.报考流程及时间表
(具体时间安排以教育部公布为准)

五、学位与证书
学生在规定年限之内,学完规定的课程,成绩合格,修满学分,完成硕士学位论文并通过答辩,符合《中华人民共和国学位条例》规定者,由华南理工大学授予工商管理硕士学位,颁发硕士研究生毕业证书。

下一篇:广西大学2019年MBA招生简章



